银河国际
设为银河国际
|
加入收藏
|
联系我们
银河国际
银河国际概况
银河国际简介
机构设置
领导班子
部校共建
党建思政
支部设置
支部风采
工会工作
人才培养
本科生教育
研究生教育
师资队伍
导师队伍
师资队伍
管理团队
学科建设
科研成果
科研项目
学术交流
学生工作
团学组织
招生就业
资助评优
团学活动
社会服务
下载中心
教学文件
学工文件
银河国际
银河国际概况
银河国际简介
机构设置
领导班子
部校共建
党建思政
支部设置
支部风采
工会工作
人才培养
本科生教育
研究生教育
师资队伍
导师队伍
师资队伍
管理团队
学科建设
科研成果
科研项目
学术交流
学生工作
团学组织
招生就业
资助评优
团学活动
社会服务
下载中心
教学文件
学工文件
银河国际动态
银河国际动态
银河国际动态
银河国际动态
当前位置:
银河国际
>
银河国际动态
>
正文
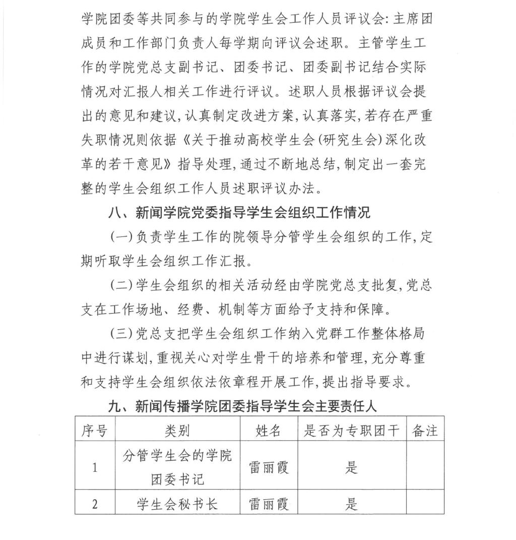
银河国际 学生会组织改革情况
2021-11-08 09:59:17
上一篇:
同“新”战役 | 辅导员的一封信:致青春闪耀勇担当的你
下一篇:
同“新”战疫 | 辅导员的一封信:“寓”见最爱学的你
地址:西夏区贺兰山西路489号银河国际 贺兰山校区慎思楼
邮编:750021 电话:0951-5093191 传真:0951-5093022
E-mail:xwcbxy14@126.com
扫一扫关注我们